太陽花學運總指揮林飛帆下午向馬英九總統喊話,強調服貿要能修改才有對話可能!對於政府一再強調服貿目前版本不能修改的說法,有網友特地為大家找出去年10月2日服貿協議第三場公聽會立法院公報,明白指出根據前陸委會賴幸媛表示,因為中國不承認台灣是一個國家,所以兩岸的協議在國會審查不能修改,否則中國等於承認台灣國會的存在。
馬政府不斷強調服貿協議只能根據現有版本通過,一個字都不能改,只能照案通過生效,引發各界質疑,甚至前海基會秘書長陳榮傑也曾公開指出,國際上任何條約的締結,都必須經過國會逐條審查,且審查可以修改、保留或剔除,絕對不是不能改。
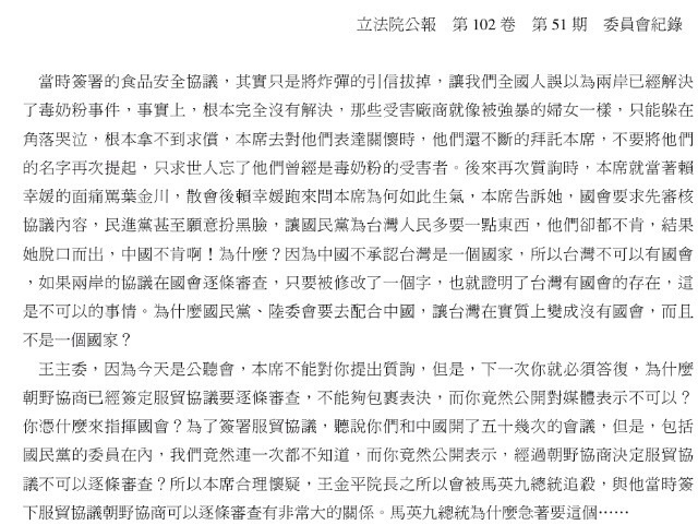
熱血網友終於幫大家找到答案,有網友挖出2013年10月2日於立法院召開服貿協議第三次公聽會的會議記錄逐字稿,當天民進黨立委質詢現任陸委會主委王郁琦時指出,曾經在2008年中國毒奶事件時,為了與中國簽署食品安全協議後。台灣12家受害廠商求償7億元卻一毛都沒拿到,痛罵時任衛生署長葉金川,要求國會在簽署協議前,要先審核協議內容,替台灣人民多爭取一些益處,可惜國民黨堅持不肯。
當天田秋堇透露,事後當時的陸委會主委賴幸媛跑來問她為何如此生氣,田秋堇向賴幸媛說,民進黨願意扮黑臉,讓國民黨為台灣人民多要一點東西,沒想到賴幸媛脫口而出說:「中國不肯啊!因為中國不承認台灣是一個國家,所以台灣不可以有國會,如果兩岸協議在國會審查,只要被修改了一個字,也就證明了台灣有國會的存在,是不可以的事。」田秋堇為此質問國民黨和陸委會,為什麼要去配合中國,讓台灣在實質上變成沒有國會,而且不是一個國家?
會議紀錄中還載明,當時田秋堇準備繼續就此問題質詢陸委會主委王郁琦,但卻遭到主席打斷,要求不要質詢與服貿無關的問題,而這位主席,正是此次服貿協議黑箱30秒過關的元兇,被稱為「半分鐘」的國民黨立委張慶忠。
網友就說,原來魔鬼藏在細節裡,馬政府不斷聲稱服貿協議一個字都不能改,就是屈服在中國的壓力下,難怪無法回應學生訴求,將服貿退回或逐條審查修改。也有網友嘲諷表示,原來馬政府是真心願意擔任馬區長一職,所以不敢修改服貿協議。


