筆者滯美32年,頭9年在大學進修並從事研究教職,後23年在美國聯邦政府工作,歷經Jimmy Carter, Ronald Regan, George Bush and Bill Clinton 政府,退休後回台先後在宜蘭縣政府計劃室,和行政院環保署和科學園區管理局工作七年多。在這樣的背景和觀察下,提出超越族群、黨派的利益與思念,一切為造福台灣下一代著想,大膽提出個人的看法。筆者相信定會引起既得利益者和政客的撻伐。筆者敢作湖中拋石之舉,就期待大家對這個課題加以思考。
全民受益的社福
1. 公平造福的稅制
簡化稅收
● 稅賦和稅目稅
(又稱稅賦、稅負、稅捐、租稅等)指指政府向納稅人(個人或企業法人)強制徵收的貨幣或資源。稅由法律強制力保證,抗拒納稅的人會受到法律懲罰。稅收可以分為直接稅和間接稅。
台灣的稅制由中國大陸國民政府時期稅制,並經1950年、1958年、1968年、1986年四次改革,逐步形成「直接稅類」和「間接稅類」兩大部分,包括所得稅、貨物稅、營業稅爲主體的現行複合稅體系。現行租稅制度依據財政收支劃分法,也另可分為國稅和地方稅兩大類。另以稅負轉嫁分類:直接稅:所得稅、遺産及贈與稅、土地稅、房屋稅、契稅等組成;間接稅:貨物稅、加值型及非加值型營業稅、關稅、證券交易稅、印花稅、使用牌照稅、娛樂稅。
以課稅主體分類:國稅是屬於中央政府可支用的稅收,包括有九種:關稅、礦區稅、所得稅、遺産及贈與稅、貨物稅、證券交易稅、期貨交易稅、營業稅、菸酒稅;地方稅是屬於地方政府可支用的稅收,共有八種:印花稅、使用牌照稅、地價稅、田賦(於1987年停徵)、土地增值稅、房屋稅、契稅、娛樂稅。
目前臺灣稅收收入占整體收入約達75﹪,並以營利事業所得稅、所得稅為最重要的稅種(營利事業所得稅占稅收收入約30﹪;所得稅占稅收收入約27.5%),其次為加值型及非加值型營業稅(占23%)、貨物稅(占13%)與關稅(占13%弱)。
台灣的稅收問題
● 不公平
台灣的稅收問題,不在於稅率過低, 其實台灣的稅率是很高的, 那為什麼, 稅務單位一直在抱怨,稅收不足呢? 國家債務一直上升呢? 理由很簡單, "執事者"不安好心之故! 台灣的稅率雖高,可是漏洞百出,堵不勝堵。其結果, 就是某些特定"大戶"不須繳交太多的稅; 而其他沒有門路的,只好乖乖以超高稅率繳稅。 這當然就造成了極大的"不公平!" 例如,促進產業升級條例,政府長期以來依據這個條例替台積電、聯電等高科技業者以及國泰、富邦等金控公司減稅、免稅,每年減收1千多億稅金,全部由我們平凡的950萬上班族共同分擔,10年下來,沉默的上班族多承擔了1兆元以上的重稅,也造就了許多豪門巨富和光鮮亮麗的科技新貴。所以,台灣的財移問題不是「大政府vs小政府」的爭議,而是「對所有人減稅vs只對富人減稅」的爭議。
在台灣的"中華民國"政府的立法院,有史以來都是由中國國民黨在掌控的,筆者就覺得很納悶, "清廉"怎麼會跟中國國民黨扯上邊! 台灣人不是很在乎公平嗎! 怎麼會容許在"拳擊場"的正式比賽中,一個一、兩百公斤的"大漢"與40幾公斤的"鷺鷥腳"對打?
● 減、免稅的浮濫和不公
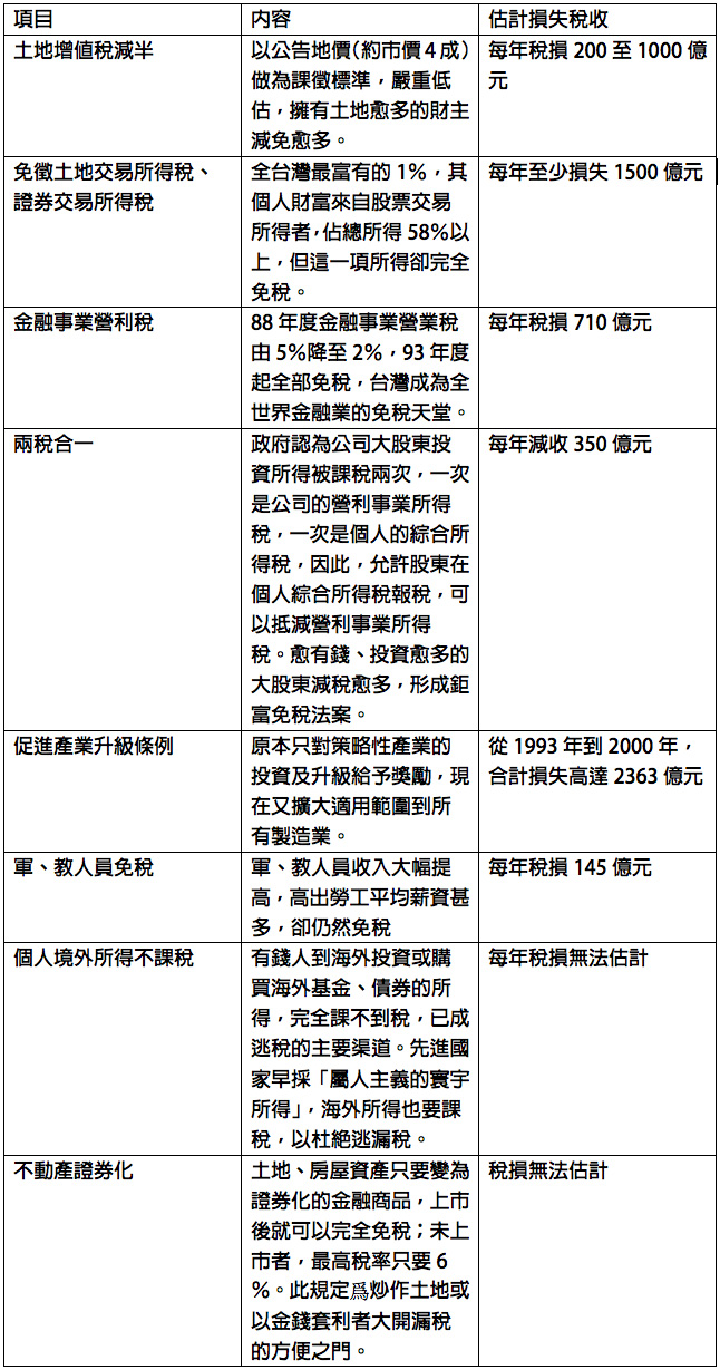
過去幾年來,藍、綠兩黨都替財團和鉅富減了許多稅,嚴重破壞台灣稅制的公平性:

由於上面這些項目的減、免稅,國家每年減少7000億元的稅收;而能夠利用上述稅負減免來獲得龐大利益的人,也只有位於金字塔頂端的財團和鉅富。
● 所得稅徵收不力
先進國家稅收的主要來源是所得稅。所得的來源可分為薪資所得和資本利得。以上減免項目幾乎都是「資本利得」,導致台灣稅收來源高達75%來自我們領死薪水的上班族,只有25%來自資本利得;但其他國家的稅收從資本利得而來的比例約佔50%,比台灣(不到28%)高出許多。
● 遺產稅與贈與稅的稅率太低
有人說遺產稅與贈與稅的稅率太高,導致有錢人都將錢匯到海外,不利台灣經濟。因此,最好降低遺贈稅,讓資金回流台灣,政府也才能真正課到稅。這個說法對嗎?
美國股神巴菲特曾經說:「還好現代國家發明了遺產稅,不然像我這樣毫無家世背景的窮小子根本沒有白手起家的機會」。遺贈稅又稱「富人稅」,其用意在於平均社會財富,避免財富隔代移轉的不公。沒有遺產稅,就沒有「立足點平等」這回事。
資本家團體不斷遊說政府,要將遺贈稅最高稅率50%一口氣降到10%。但是,在遺產稅總稅收240億元中,有48%是由金字塔頂端最有錢的人(亦即適用最高級距稅率50%的人)繳納,一般中產階級的遺產稅負擔相對很低,一口氣將最高稅率從50%降到10%,圖利了誰,答案很清楚。
在全球化趨勢下,資金的移動快速而多變,遺產稅乃是死亡當時的機會稅(除非死亡才課得到稅),跟資金動態進出間的關係並不大,將遺產稅的調降當成是促進資金回流的工具,顯然牛頭不對馬嘴。更重要的是,死亡時的遺產稅跟生前的所得稅相輔相成,息息相關。如果所得稅公平課徵的精神能夠落實,則稅制上便無須在一個人死亡時再設置一道「最後防線」。台灣正好是因為有錢人在生前都盡量逃稅,導致遺產稅迫不得已變成維護稅制公平正義的「最後機會」。由此可知,所得稅的扭曲(尤其是資本利得課不到稅)才是真正亂源,而且牽一髮動全身,也扭曲了整個稅制。皮凱提(以《21世紀資本論》風靡全球的經濟學家)認為大幅調降遺產稅是「不好的政策」,他說即使調降遺產稅吸引了資金,這些資金只會流往房地產市場,導致房價大漲,加劇貧富差距。皮凱提說,房產無法流動,不像資金可以流到香港、新加坡或中國,假如房屋持有成本低,會造成富人大量屯房拉高房價,一般受薪階級更買不起房子。
遺贈稅調降的議題不是不能討論,而是必須同步將其他漏洞補起來,再來談遺贈稅調降的問題才有意義。美國的遺產稅處置法,值得我們仿效。若有人遺下100萬資產, 稅率是50%,要繳50萬遺產稅,若在上稅前捐出50萬作公益,剩下50萬才上稅,仍有25萬留給遺族,有名又有利,何樂而不為?
● 太優厚軍公教
台灣每年1.7兆稅收,1兆花在軍公教(140萬人) ,剩下0.7兆才花再百姓身上(2150萬) 。
平均每年台灣稅收預算,軍公教每人分配到70萬,而百姓每人卻只分配到2萬多,稅收每年軍公教vs百姓,每人分配到的比例 30vs 1,造成貧富差距擴大,嚴重不公。稅收分配嚴重不公,長久下去,台灣赤字過大,貧富差距過大,也不用拼經濟了等破產了!
有人指出勞工及公務員退休金,來自稅收分配比率相差太大:

(網路資料)
勞工及公務員退休金來自稅收分配比率相差實在太大, 而且勞工退休金給付只有10%來自政府支出,政府支出分配太不公平,也就是說終身勞工平均得到之政府退休金給付支出只有24.3萬, 而勞工30年累計平均繳給政府綜所稅約超過98萬, 政府嚴重苛待勞工。再看全國28%社會福利和退休撫卹支出約6720億,扣農保補助 900億、勞工勞保補助685億、勞工健保補助689億、弱勢補助約165億,支出給軍公教及相關人員約4282億 占政府總支出17.84%,為什麼公家人員比民間少,卻拿走全民稅金呢?更嚴重是經費不足去砍了研究單位及鼓勵企業升級之政府支出,結果是政府支出是當養老院。連勞工都如此,更不必提農民和弱勢家庭,這個政府太大小眼了。
● 債務太高
根據專家研究,政府財政惡化主因是: 軍公教薪資裡面扣至國民退休儲備金太少; 超過三十年累計之軍公教未繳稅形成之債務;根本無法負擔軍公教95%替代率之退休俸;經濟成長率及投資率過低;地方經費開銷效率不足;政府經常性支出過高;太多沒有效益政府單位,造成約1000億美元高政府支出,只能帶來低於83億美元外資投資及低於200億美元民間投資,高政府經常性支出,造成低的賦稅或GDP;國債增加、稅收分配的不公平性,人民痛苦指數拉高。這制度將來台灣大衰敗,為什麼?
台灣主要債務是政府、房貸、建貸,(政府+房貸+建貸債務) 或GDP 將近 86.52%,政府經常性支出占政府歲出83%,每年又一直成長造成政府債務持續惡化主因,也是政府持續增稅造成投資低靡及人民痛苦指數拉高之主因,如果,政府債務再持續升高,更將危及經濟投資及勞工工作機會;( 如下表,是最新根據中央銀行及主計處資料估算出 );

由於投資率過低造成勞工薪資成長倒數、人才外流,降低稅收成長率,造成政府財政惡化、稅收分配的更不公平的集中給公家人員之另一惡性循環,這也是馬政府執政以來,政府經常性支出成長率超過稅收成長率產生之問題,從稅率與GDP、勞工薪資關係看,政府經常性支出過高,會間接降低投資率及稅收,更讓勞工薪資及政府稅收支出給勞工退休福利成長停滯,人民有苦難伸;更嚴重是企業許多有專業科技勞工大部份在50歲後就離開職場,這些有專業技能之勞工必須等到65歲才可以領勞保退休金,但他們還擁有許多台灣重要產業專業科技秘密也知道產業經營興衰關鍵,很容易被韓國、大陸挖角形成台灣對應競爭對手,這就是政府大幅苛待勞工最後的景象,事實上政府廢除分紅配股,增加對未上市、興櫃股之稅率後,台灣民間投資率就沒再上升過,也失去保留人才方法,韓國、大陸到處挖角台灣有專業技能之高階勞工,特別是50歲以上據有產業經營及專業科技人才,這將造成台灣大衰敗。
● 台灣,已是富人的低稅天堂
為什麼,台灣會落入「政府窮、人民窮、富人富」的困境?為什麼,台灣會淪為「貧者愈貧、富者愈富」的社會?為什麼,炒地炒股新增的十七兆財富,多不需繳稅?台灣稅制出了什麼問題?為何宛如破網,讓富人得以「合法」避稅?
該課的課不到、政府窮、國債高,前財政部長李述德,○八年底起推動三大減稅措施(營所稅由二五%調降至一七%、遺贈稅由五○%降至一○%、綜所稅前三級距各調降一%),當時的名句言猶在耳,三年下來,台灣的確堪稱世界級的低稅之國。
● 人民繳稅心甘情願,政府課稅心安理得!
在社會,稅收制度的建立,一般應遵循以下原則:
一是兼顧與可能的原則:任何一個國家在建立稅收制度時,首先要考慮的是保證它的政府支出需要,但政府有好的服務,人民才楽意納稅,不好的服務收不到tip。經濟的發展需要大量的稅收,而稅收收入卻是有限的,二者合理兼顧,以求得需要與可能之間的平衡。
二是促進國民經濟發展的原則:稅收分配的對象來自社會再生產中創造的物質財富。只有生產規模不斷擴大,生產速度持續增長,稅源才會越來越充裕。相反,如果經濟不發展,生產不增長,稅源就會枯竭。所以,國家稅收制度包括稅種的建立、徵稅對象的確定和稅率的設計等,只有著眼於經濟發展,才能壯大國家的物質基礎。
三是公平稅負,區別對待的原則:公平稅負是指在商品經濟條件下,對同部分、同行業內部的不同生產者課以同等的稅收,做到公平稅負,藉以強化價值規律的作用,促進競爭,鼓勵先進,鞭策落後,降低勞動耗費,提高經濟效益。區別對待則是指國家根據其經濟政策和社會政策,對不同地區、不同產業部門、不同產品在稅收上採取的某種差別待遇。
一般說來,凡是國家政策需要加以鼓勵或照顧的,稅收征管就應該輕一些,凡是國家政策需要加以限制或特殊調節的,稅收征課就應該多一些。只講公平稅負,不講區別對待,也就無從體現政策;只講區別對待,不講公平稅,則違背了市場經濟條件下價值規律和競爭規律的要求。只有在公平稅負基礎上區別對待,才能更好促進經濟發展。
四是簡化稅原則。國家稅收制度的建立,必須注意適當簡化稅制。如果把稅種搞得過於複雜,把稽徵和繳納手續定得過於繁瑣,不僅會給納稅人帶來額外負擔,不利於經濟核算,而且也會使政府的徵收費用增加,但是,稅制的簡化也要適當,要以不削弱稅收促進經濟發展,調節各方面經濟關係的經濟槓桿作用為前提,不能為簡化而簡化。否則,也將給經濟帶來不良後果。
(待續)


