國民黨主席朱立倫本週六(2日)即將啟程前往中國,出席隔天5月3日登場的國共論壇, 5月4日還赴北京「朱習會」,而朱立倫行程經移民署審核通過後於網上公布,明明行程滿檔,但交流計畫卻只有簡單一張A4,連習近平三個字都沒出現。
相對提報給移民署的行程如此簡陋,國民黨向媒體公布行程卻十分「精彩」。2日中午抵達上海浦東機場,下午3時上海復旦大學演講,晚上政治局常委、全國政協主席俞正聲接風宴。隔天國共論壇在香格里拉大酒店,朱立倫致詞,會後媒體聯訪,隨後到雅薇時尚酒店與台商見面;晚上抵北京,北京市委書記郭金龍會晤。
備受矚目的「朱習會」4日北京人民大會堂登場,這也是自2009年前國民黨主席吳伯雄與前共黨總書記胡錦濤之後,睽違6年的國共兩黨領導人再度會面;下午朱立倫前往北京大學與師生座談,結束後到香山碧雲寺謁孫中山先生衣冠塚。朱立倫預計5月4日晚間11時40分抵台,在桃園機場接受聯訪。
至於隨行團員方麵,國民黨出席國共論壇的人數約115人,出席「朱習會」約10人,目前已公布的名單,包括國民黨副主席黃敏惠、秘書長李四川、主席特別顧問兼大陸事務部主任高孔廉,與國家政策研究基金會執行長尹啟銘等人。
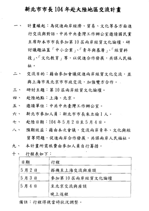
另外今天移民署審查朱立倫申請的《新北市市長104年赴大陸地區交流計畫》,邀請單位為中共中央台灣工作辦公室,參加人員為新北市長朱立倫一人,行程只有「2日搭機至上海交流與座談、3日參加第10屆兩岸經貿交流論壇、4日至北京交流與座談,晚上返程」,甚至連會見誰都沒提,但移民署仍決議申請通過。


